adesso Blog

An IT project without a defined architecture is like building a house without a plan. In software development projects, regardless of whether they are carried out using the waterfall or agile method, the architecture is the natural result of the identified use cases.

The same applies to the digitalisation of manufacturing: use cases are derived from the goals and requirements, which should be implemented with a target architecture. The requirements for a uniform, flexible and scalable architecture are particularly high here, as it should not only apply to one machine or one use case, but also form the technological basis for standardisation in all plants.

The challenge of decentralised manufacturing architecture

A particular challenge in manufacturing is that it involves a decentralised architecture. Contrary to the efforts in centralised IT to consolidate everything or optimise it in the cloud, digitalisation on the shop floor always involves a distributed architecture where non-functional requirements such as latency, data availability, security (security and safety), data protection (privacy), archiving, etc., result in a division of IT applications between OT network zones, plant level, company level and even the cloud.

  • How can I define my target architecture for manufacturing in the course of digitalisation?
  • How can I be sure that it is future-proof and that future requirements and use cases can also be mapped to it?
  • Do I first have to define all possible use cases before I can start with digitalisation?
  • I have created my first dashboards from a machine, what else do I need to consider from an architectural point of view?

From pilot project to sustainable architecture

The first pilot is often quick to implement: Node-RED gets the data from the machine control system in MariaDB, with a few prompts in Cloude Code I can visualise it on a dashboard, and run a few analyses on it with PowerBI. This pragmatic approach to evaluating the potential of shop floor data is better and more convincing than any business case calculated in Excel and elaborately presented in PowerPoint. However, in order to integrate the whole thing into the existing IT environment in a sustainable, replicable and enterprise-ready manner and to standardise it for all plants, you also need the first part of the motto ‘Think big, start small’. And that's where the definition of a target architecture comes in, ideally based on existing experience. A reference architecture provides a proven aid in this regard.

Reference architectures as orientation

Historical references
  • Purdue Enterprise Reference Architecture (PERA): Often known as the automation pyramid, it divides industrial systems into hierarchical levels (levels 0 to 4) to illustrate the separation between manufacturing processes and enterprise IT. It defines clear interfaces and data flows, with each level performing specific tasks ranging from physical sensor technology to strategic resource planning (ERP).
  • RAMI 4.0 (Reference Architectural Model Industry 4.0): structures all essential aspects of industrial digitalisation in a common coordinate system (with the axes hierarchy levels, life cycle & value creation and architecture). It serves as a roadmap for uniformly describing and standardising the complex interrelationships of Industry 4.0 – from physical machines to business strategy – across the entire product life cycle.
  • IIRA (Industrial Internet Reference Architecture): Focus on interoperability and scaling of complex IIoT systems. It uses four perspectives (business, usage, functional, implementation) to map requirements from business strategy to technical implementation. All these reference models are a good abstraction and serve to classify applications relevant to manufacturing, but can hardly serve as a basis for an implementable architecture. These reference models are useful for classifying applications, but do not provide a directly implementable architecture.
Vendor- and cloud-centric reference architectures

Another group of reference architectures are the manufacturing reference architectures of the major cloud providers – AWS, Microsoft and Google – and of major vendors such as SAP and Siemens. These represent a vendor-centric implementation or a cloud-focused architecture, which is not always the case in practice.

Tried-and-tested manufacturing reference architecture

In my 13 years of experience in Industry 4.0 and digitalisation rollouts in production plants, I have used the following manufacturing reference architecture as a starting point and reference in shop floor digitalisation projects


Figure 1: Manufacturing reference architecture

It is based on the IBM Industry 4.0 reference architecture, which I defined and developed in collaboration with IBM and Red Hat architects from Germany, Austria, Switzerland, France, the United Kingdom, Japan, Singapore and the United States between 2016 and 2021 in my role as IBM Industry 4.0 CTO.

Its key features are that it is:

  • Developable, open to new technologies
  • Experience-based, but concretely constructible
  • Open, standards-based
  • Factory-oriented, takes manufacturing needs into account
  • Brownfield and vendor-neutral
  • Modular and function-oriented
  • Components are interchangeable
  • Based on automation, virtualisation and containerisation
  • Methodically modelable using ArchiMate

The architecture does not map duplicate functions and forms the basis for customer-specific target architectures.

Based on the principle that an optimal architecture must not contain any missing and, in particular, any duplicate functional components, so that removing one of them would cause it to collapse, it is a proven basis for mapping customer-specific target architectures onto it. This must not be done mechanically or dogmatically.

Ultimately, a concrete brownfield architecture is a reflection of historical experience, decades of use of legacy systems and applications, and the evolutionary transformation to new technologies with uninterrupted production and continuous OEE improvement through the use of new technologies.

GMP-compliant manufacturing reference architecture

This results in the GMP-compliant manufacturing reference architecture. It is based on Good Manufacturing Practices (GMP) and, in addition to basic components such as:

  • Standard Machine Model (based on VDMA OPC UA Companion Specifications)
  • MSB (Manufacturing Service Bus)
  • ESB or Analytics Data Platform

also important regulatory systems:

  • QMS (Quality Management System)
  • LIMS (Laboratory Information Management System)
  • Long-term archive

The methodical derivation of this GMP architecture is modelled in ArchiMate. The use of a tool ensures traceability between requirements, business applications and technical implementation.

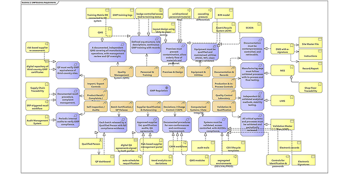
Business requirements are derived from the GMP requirements:


Figure 2: GMP Business Requirements

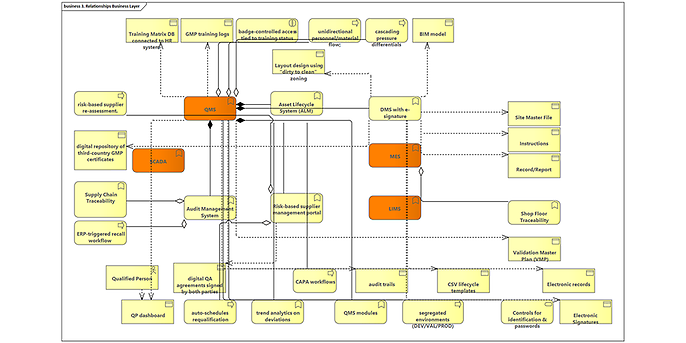
These can be implemented with the corresponding application systems:


Figure 3: Mapping Business & Application Layer

Based on this, the GMP-compliant Manufacturing Reference Architecture is created:


Figure 4: GMP-Compliant Manufacturing Reference Architecture

The concrete target architecture is created by mapping the generalised system applications from the reference architecture to the specific characteristics in the company. In doing so, missing and sometimes duplicate components are deliberately addressed and architectural decisions (Architectural Decision Records) are used to determine whether and which variant is selected for the concrete implementation.

The specific target architecture in the company must also be able to evolve and ‘breathe’ with the technology.

It is important that it is modelled and maintained using tools and used as a blueprint for the future and for the digitalisation rollout in all plants of the manufacturing company. In addition to standardisation and efficiency, this creates regulatory compliance and validability in the pharmaceutical, medtech and biotech industries.

  • Node-RED: https://nodered.org/
  • Node-RED Library: https://flows.nodered.org/
  • Purdue Enterprise Reference Architecture (PERA), or the Purdue model: https://en.wikipedia.org/wiki/Purdue_Enterprise_Reference_Architecture
  • RAMI 4.0: https://www.plattform-i40.de/IP/Redaktion/DE/Infografiken/referenzarchitekturmodell-4-0.html
  • IIRA: https://www.iiconsortium.org/iira/
  • Amazon Manufacturing Reference Architecture: https://pages.awscloud.com/rs/112-TZM-766/images/HMI-2023-reference-architectures%20%281%29.pdf
  • Microsoft for Manufacturing: https://learn.microsoft.com/en-us/industry/manufacturing/
  • Siemens OT Network Reference Architecture: https://cache.industry.siemens.com/dl/files/750/109802750/att_1342347/v1/109802750_Network-Reference-Architecture-for-Discrete-Manufacturing.pdf
  • ArchiMate: https://pubs.opengroup.org/architecture/archimate32-doc/
  • Archi: https://www.archimatetool.com/
  • Enterprise Architect: https://sparxsystems.com/enterprise_architect_user_guide/17.1/welcome/index.html
  • VDMA OPC UA Companion Specifications: https://www.vdma.eu/en-GB/catalogs
  • GMP: https://www.gmp-navigator.com/gmp-guidelines

Picture Plamen Kiradjiev

Author Plamen Kiradjiev

As Principal Consultant at adesso, Plamen supports customers in the life sciences sector on their path to digitalisation. He has more than 13 years of experience in manufacturing and Industry 4.0 and has been a The Open Group L3-certified Distinguished Architect since 2007. His focus is on the sustainable digitalisation of factories and the entire value chain – with the help of advanced technologies. His goal: measurable customer benefit. His approach: architecture-led and step-by-step. His preference: first-of-a-kind challenges. His claim: combining strategy and a hands-on mentality.